【全国抗战疫情表彰,全国抗疫表彰大会表彰人员名单】

南城 2 2026-03-19 12:36:34

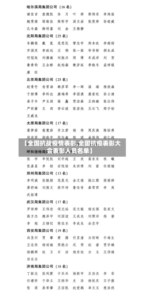
抗击疫情表彰大会名单

〖壹〗、钟南山:我国呼吸疾病研究领域的领军人物 ,敢医敢言 ,勇于担当,提出的防控策略和防治措施挽救了无数生命,在非典型肺炎和新冠肺炎疫情防控中作出巨大贡献。张伯礼:指导中医药全过程介入新冠肺炎救治 ,主持研究制定的中西医结合疗法成为“中国方案 ”的亮点,为推动中医药事业传承 、创新 、发展作出重大贡献 。

【全国抗战疫情表彰,全国抗疫表彰大会表彰人员名单】-第1张图片

〖贰〗、月17日,四川省抗击新冠肺炎疫情和防汛救灾表彰大会在成都举行 ,崇州市的林小微、李炼及大划街道办事处分别荣获先进个人与先进集体表彰 。先进个人:林小微身份:崇州市怀远镇泉水社区党总支副书记。事迹:身处涉农社区,防疫责任大 、难度高。

【全国抗战疫情表彰,全国抗疫表彰大会表彰人员名单】-第2张图片

〖叁〗、一:钟南山 。想到今年武汉爆发的疫情,我们首相想到的一个人就是钟南山院士 ,今年已经八十多岁的高龄,本应该是颐养天年的年纪,但是在疫情发生的时候 ,钟南山院士首先想到的是病人,踏上了前往武汉的高铁,是他给大家吃了一颗定心丸 ,看到了钟老 ,我们就看到了希望。

〖肆〗、全国抗击新冠肺炎疫情表彰大会上,钟南山获得“共和国勋章 ”,张伯礼 、张定宇、陈薇荣获“人民英雄”国家荣誉称号。

全国抗击新冠肺炎疫情表彰大会人民至上心得体会作文大全【5篇】_百度...

〖壹〗、全国抗击新冠肺炎疫情表彰大会心得【篇一】 想必大家在过年前一定会特别激动 ,我也是一样的 。可是,近日我国湖北省武汉市发现了一种新病毒——新型冠状病毒。 这种病毒首先在湖北省武汉市传播,紧接着在我国其他地区迅速传播。近来 ,这种病毒的已经超过了2003年的非典 。

〖贰〗 、我们欣喜地看到,在医疗救治、通信、电力 、建设、交通运输等与抗击新型冠状病毒感染的肺炎疫情相关的各条战线上,都有党员干部作为先锋队、突击手努力奋战的身影。

〖叁〗 、022高三抗击疫情优秀作文1 “生命重于泰山 ,疫情等于命令,防控就是职责。”正月初一,中央政治局常委会召开会议 ,专门研究新型冠状病毒感染的肺炎疫情防控工作,对疫情防控做出安排部署 。日前,中共中央组织部发出通知 ,要求各级组织部门坚决贯彻重要指示精神和党中央决策部署 ,在打赢疫情防控阻击战中进取主动履职 、有效发挥作用。

〖肆〗、抗疫精神心得体会1 由于疫情,我们共同经历了一段特殊而又难忘的时光,幼儿也感受到了来自家长和老师不一样的陪伴。通过此次疫情 ,让我们改变了沟通方式,使我们更加懂得珍惜,也令我们感受到特别的陪伴 。

〖伍〗、这个春节虽然有点冷清 ,期待去的地方都不去了了,期待见的人也暂时见不到了,但是我感受到了我们祖国强大的执行力 、战斗力 ,感受到了团结和爱的力量 。

〖陆〗、伟大确实出自平凡,英雄也的确来自人民。在抗击新冠疫情这场没有硝烟的战争中,我们深刻体会到了这一道理。全国抗击新冠肺炎疫情表彰大会在北京人民大会堂隆重举行 ,表彰了那些在抗疫斗争中作出杰出贡献的人们 。然而,除了这些受到表彰的英雄,还有无数平凡而伟大的人们 ,他们同样值得我们铭记和尊敬。

信阳这些个人和集体拟受国家级表彰!看看都有哪些

信阳市拟受国家级表彰的个人和集体如下:全国抗击新冠肺炎疫情先进个人拟推荐对象 王亚玲:女 ,汉族,1964年3月生,中共党员 ,省委党校大学学历,信阳市卫生健康委员会党组书记、主任,信阳市疫情防控指挥部办公室防控救治组组长。

如果优秀教师表彰通报上盖的是“县教育局 ”的章 ,那么这种表彰属于县级表彰 。 如果表彰通报上盖的是“县政府”的章,那么这种表彰属于县级表彰。 表彰奖励工作应当遵循先进性 、代表性、时代性原则,面向基层和工作一线 ,结合精神奖励和物质奖励,确保公开、公平 、公正。

国家勋章和荣誉称号是表彰在各领域做出杰出贡献的个人和集体的荣誉称号 。

国家教育奖励金每个地方都有。国家教育奖励金是由国家教育部设立,旨在鼓励和表彰在教育事业中做出杰出贡献的个人和集体。根据国家相关政策规定 ,国家教育奖励金是面向全国范围内的教育工作者进行评选和颁发的,每年都会有一定数量的获奖者 。

今天,铅山饶鹏程在人民大会堂接受国家级表彰!

铅山永平铜矿医院党支部书记、副主任医师饶鹏程在北京人民大会堂接受了国家级表彰,被党中央、国务院 、中央军委授予“全国抗击新冠肺炎疫情先进个人”荣誉称号。表彰大会概况:今天上午10时 ,全国抗击新冠肺炎疫情表彰大会在北京人民大会堂隆重举行。

【坚果科学】“共和国勋章”获得者钟南山

〖壹〗、钟南山被授予“共和国勋章” 。以下是关于钟南山院士的详细介绍:表彰大会情况:9月8日上午 ,全国抗击新冠肺炎疫情表彰大会在北京人民大会堂召开 。钟南山作为“共和国勋章 ”获得者,与“人民英雄”国家荣誉称号获得者张伯礼、张定宇 、陈薇一同乘坐礼宾车从住地出发,在国宾护卫队的护卫下前往人民大会堂 ,现场响起热烈掌声。

〖贰〗 、钟南山,男,汉族 ,中共党员,1936年10月生,福建厦门人 ,广州医科大学附属第一医院国家呼吸系统疾病临床医学研究中心主任,中国工程院院士,第十十二届全国人大代表 ,第十届全国政协委员。他长期致力于重大呼吸道传染病及慢性呼吸系统疾病的研究、预防与治疗,成果丰硕,实绩突出 。

〖叁〗、共和国勋章获得者事迹及颁奖词是钟南山院士。我国呼吸疾病研究领域的领军人物 ,敢医敢言 、勇于担当 ,提出的防控策略和防治措施挽救了无数生命,在非典型肺炎和新冠肺炎疫情防控中作出巨大贡献。钟南山院士投身呼吸系统疾病的临床、教学和科研工作50年,是推进中国呼吸病学发展迈向世界前沿的学科带头人之一 。

〖肆〗、我们都知道钟南山院士获得共和国勋章这一个荣誉的事情 ,共和国勋章可以说是只有为这个国家做出了巨大贡献的人才能够获得的,他对于人民对于国家的付出都是人民给予肯定的,并且共和国勋章在同一个领域只能有一个人最终当选 ,可以看出给予钟南山院士的这个荣誉是当之无愧的。

〖伍〗 、共和国勋章。在全国抗击新冠肺炎疫情表彰大会上,钟南山获颁“共和国勋章” 。钟南山表示,获得“共和国勋章 ” ,既感到无比荣幸,又深感责任重大,由衷感恩党和人民的培养 ,倍加珍视难得的人生际遇和干事创业舞台。

〖陆〗、“共和国勋章”是国家勋章和国家荣誉称号中的一种,代表国家比较高荣誉。该勋章的授予对象是为党、国家和人民的事业作出巨大贡献 、建立卓越功勋,道德品质高尚、群众公认的杰出人士 。颁奖典礼 2020年9月8日上午10时 ,全国抗击新冠肺炎疫情表彰大会在北京人民大会堂举行 ,钟南山院士被授予“共和国勋章”。

比较高荣誉!宁波市杭州湾医院2位医护人员登上比较高领奖台

〖壹〗、其中,宁波市杭州湾医院重症医学科主任皋源 、普外科护士长戴倩荣获“全国抗击新冠肺炎疫情先进个人 ”称号。皋源:在全国抗击新冠肺炎疫情的危急时刻,时任上海仁济医院重症医学科行政科主任的皋源临危受命 ,带领医护精锐奔赴上海市公共卫生临床中心开展救治工作 。

〖贰〗、合作平台建设加速,资源对接高效前湾新区通过建设合作平台,促进沪甬、沪浙合作 ,重点吸引上海投资 。例如,上海绿地集团在杭州湾滨海新城打造产城联动项目,推动区域产业升级。

〖叁〗 、宁波市杭州湾医院作为全慈溪 、余姚地区唯一的三甲医院 ,其背景实力不容小觑。医院在开业初期,就得到了上海仁济医院和宁波市第二医院的大力支持,两院共派驻了近200位名医专家常驻 ,为患者的就医提供了坚实的保障 。这些专家在各自的领域内具有丰富的临床经验和深厚的学术造诣,能够为患者提供高水平的医疗服务。

〖肆〗、宁波市杭州湾医院,也称为上海交通大学医学院附属仁济医院宁波医院、宁波市第二医院杭州湾院区 ,是一家按照三级甲等标准建设的综合性医院。 该医院位于宁波杭州湾新区 ,规划建筑面积达到165万平方米,设有1200张床位,总投资约15亿元人民币 。

上一篇:【因为疫情回流中国,疫情期间回国比登天还难】
下一篇:新型肺炎疫情排查/新型肺炎疫情排查工作方案
相关文章