每天疫情通报全国/每天疫情通报全国疫情情况

南城 12 2026-03-17 02:30:12

国家卫健委:28日新增确诊病例12例,其中本土病例7例

月28日0—24时,全国31个省(自治区、直辖市)和新疆生产建设兵团报告新增确诊病例12例,其中本土病例7例(均在北京) ,境外输入病例5例(四川3例,辽宁1例,上海1例)。以下是详细数据及分析:新增确诊病例分布本土病例:7例 ,均在北京。

每天疫情通报全国/每天疫情通报全国疫情情况-第1张图片

月29日0—24时,全国新增确诊病例24例,其中本土病例7例(辽宁5例、北京1例 、黑龙江1例) ,境外输入病例17例 。具体数据及分析如下:新增确诊病例分布 境外输入病例:共17例,涉及上海(7例)、天津(3例)、内蒙古(2例) 、福建(2例)、浙江(1例)、山东(1例) 、广东(1例)。

每天疫情通报全国/每天疫情通报全国疫情情况-第2张图片

月21日0—24时,31个省(自治区、直辖市)和新疆生产建设兵团报告新增确诊病例38例 ,其中本土病例7例。具体情况如下:新增确诊病例整体情况:新增确诊病例38例,包括境外输入病例31例和本土病例7例,无新增死亡病例 ,新增疑似病例2例均为境外输入病例(均在上海) 。

月12日0—24时 ,全国31个省(自治区、直辖市)和新疆生产建设兵团报告新增确诊病例67例,其中境外输入病例39例,本土病例28例。

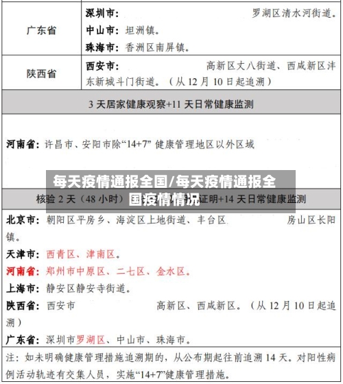
月23日0—24时 ,全国新增确诊病例12例,其中本土病例9例,境外输入病例3例 ,无新增死亡病例。 具体数据及情况如下:新增确诊病例分布 境外输入病例:共3例,其中上海2例,陕西1例 。本土病例:共9例 ,其中北京7例,河北2例。新增疑似病例情况 新增疑似病例4例,均为本土病例且均在北京。

国家卫健委:11日新增确诊99例,其中本土40例

月11日0—24时 ,全国新增确诊病例99例,其中本土病例40例(广西30例,均在百色市;辽宁10例 ,均在葫芦岛市) ,境外输入病例59例 。

截至4月11日24时,全国新型冠状病毒肺炎疫情情况如下:新增确诊病例:全国31个省(自治区 、直辖市)和新疆生产建设兵团报告新增确诊病例99例,其中97例为境外输入病例 ,2例为本土病例(均来自黑龙江);无新增死亡病例。

月11日0—24时,31个省(自治区、直辖市)和新疆生产建设兵团报告新增本土确诊病例2171例,新增本土无症状感染者6455例。

月11日0—24时 ,全国31个省(自治区、直辖市)和新疆生产建设兵团报告新增本土确诊病例79例,具体分布及关键信息如下:病例分布地区 辽宁:52例,均在大连市 。河南:12例 ,其中郑州市6例 、周口市6例 。北京:6例,其中海淀区4例 、朝阳区2例。黑龙江:5例,均在黑河市。河北:2例 ,均在辛集市 。

国家卫健委:昨日新增本土确诊病例143例

病例来源与分类全国31个省(自治区、直辖市)和新疆生产建设兵团报告新增确诊病例201例,其中境外输入病例58例,本土病例143例。此外 ,新增1例本土无症状感染者转为确诊病例(天津报告)。

月5日0—24时 ,国家卫健委公布新增本土确诊病例132例,具体分布及特征如下:病例分布省份及数量 河南省:64例,为本土病例比较多的省份 。其中许昌市50例、郑州市5例 、洛阳市4例、周口市3例、商丘市1例 、固始县1例。陕西省:63例 ,全部集中在西安市。浙江省:5例,均在宁波市 。

上海:3084例,占本土确诊病例的95% ,其中974例由无症状感染者转为确诊病例。吉林:88例,含26例由无症状感染者转为确诊病例。其他省份:黑龙江64例、广东20例、江苏11例 、江西9例、山西5例、北京/浙江/山东/河南各2例,河北/辽宁/安徽/湖北/湖南/云南/陕西/青海各1例 。

上一篇:疫情忧郁症(疫情期间抑郁症患者怎么办)
下一篇:厚街举报疫情/厚街疾病预防控制中心电话
相关文章