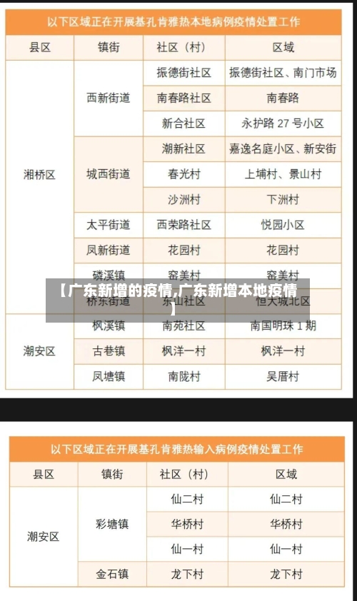
【广东新增的疫情,广东新增本地疫情】

南城 11 2026-03-16 19:15:22

广东新冠感染增加1万多例!最新研判!

广东7月新冠病毒感染发病数增加1万余例 ,全国呈现上升趋势,但重症和死亡病例较少,病毒致病力已大大降低 ,公众不必过度担心。

【广东新增的疫情,广东新增本地疫情】-第1张图片

钟南山关于“二阳 ”的最新研判要点如下:全国感染情况:根据抗体检测数据 ,全国约85%的人曾感染新冠病毒,即约11亿至12亿人 。近来广州流行的主流毒株为XBB1,发热门诊中20%-25%的发热患者为新冠感染者。抗体保护期与变异株挑战:新冠感染后抗体保护期为4-6个月 ,但对变异株XBB的保护力可能减弱。

【广东新增的疫情,广东新增本地疫情】-第2张图片

钟南山在“新型冠状病毒肺炎-21世纪的流行病”世界学术交流会上作出以《新冠肺炎治疗进展》为题的主旨报告,涉及无症状感染 、再感染、药物治疗及世界合作等多个方面,具体内容如下:无症状感染问题占比与特点:无症状感染患者在新冠患者中的占比在20%-40% ,其重要特点是有比较强的感染性,需要非常重视 。

【广东新增的疫情,广东新增本地疫情】-第3张图片

广东新增1例本土无症状感染者详情(2月3日)

〖壹〗、022年2月3日广东新增1例本土无症状感染者为云浮报告的9岁男童,系深圳病例传播链关联病例 ,在管控人员筛查中发现 。具体详情如下:病例基本信息 性别与年龄:男性,9岁 居住地:云浮罗定市龙湾镇旗垌村委红卫村 发现过程:2月2日在已管控人员核酸筛查中初筛阳性,2月3日经复采复检确认为阳性 ,专家组判定为无症状感染者。

〖贰〗 、月3日,广东云浮罗定在已管控人员核酸筛查中发现1例无症状感染者,该病例经复采复检确认阳性 ,专家组研判为无症状感染者 ,且处于深圳病例传播链中。 具体信息如下:发现过程:2月2日,罗定市在已管控人员核酸筛查中发现1例初筛阳性人员 。2月3日,经云浮市疾控中心复采复检 ,结果为阳性。

〖叁〗 、当日广东全省疫情整体情况:2022年2月20日0 - 24时,广东全省新增本土确诊病例6例和新增本土无症状感染者1例,均为深圳报告。截至2月20日24时 ,全省累计报告新冠肺炎阳性感染者7739例(境外输入5630例),其中确诊病例4163例(境外输入2443例),无症状感染者3576例(境外输入3187例) 。

〖肆〗、广州新增1例本土无症状感染者后 ,疫情风险等级无变化,仍均属于低风险地区。具体分析如下:新增无症状感染者情况该感染者为42岁外国籍男性,系其10岁女儿(2月19日确诊)的陪护人员。

〖伍〗、月3日0—24时 ,31个省(自治区 、直辖市)和新疆生产建设兵团报告新增确诊病例30例,其中境外输入病例13例,本土病例17例 。 具体数据及疫情相关情况如下:新增确诊病例分布 境外输入:共13例 ,分布在北京(5例)、福建(3例)、广东(3例) 、上海(2例)。

广州又增一例阳性?!新增一处封控区!部分区域开展全员核酸!

是的 ,3月30日0-24时广州报告新增一例本土确诊病例,番禺区划定一处封控区,花都区部分区域开展全员核酸检测。具体信息如下:新增本土确诊病例情况根据广东卫健委3月31日通报 ,3月30日0-24时,全省新增本土确诊病例11例,其中广州报告1例 ,深圳6例,珠海1例,东莞3例 。

病例信息:女性 ,22岁,居住于白云区龙归街天鸿花园。返穗行程:3月18日从省外乘坐D3315次列车返穗,下午抵达广州东站后完成核酸采样。发现过程:3月19日晚 ,广州东站一份涉白云区人员的10合1混采样本检测结果异常 。

自2022年4月29日起,广州白云区人和镇、龙归街新增部分区域为封控区、管控区 、防范区,具体如下:封控区 龙归街 北村西街南一巷18号、6号 ,北村西大街9号、7号 、5号 。人和镇 东华村上华北八巷5号、7号、9号 ,十巷5号 、7号 、9号,七巷2号,六巷1号、3号。

月28日0时至12时 ,广州本土新增4例新冠病毒阳性感染者,均与白云机场相关,导致逾千航班取消 ,机场及广州市迅速采取多项防控措施。感染者情况4例感染者均在白云机场例行检查中发现,其中3人为机场工作人员,1人为感染者家属 。

后续措施:继续开展重点人群和花都区全员核酸筛查。

2月20日广东新增1例本土?无症状感染者(附详情)

022年2月20日0 - 24时 ,广东全省新增本土确诊病例6例和新增本土无症状感染者1例,均为深圳报告。截至2月20日24时,全省累计报告新冠肺炎阳性感染者7739例(境外输入5630例) ,其中确诊病例4163例(境外输入2443例),无症状感染者3576例(境外输入3187例) 。

广州新增1例本土无症状感染者后,疫情风险等级无变化 ,仍均属于低风险地区。具体分析如下:新增无症状感染者情况该感染者为42岁外国籍男性 ,系其10岁女儿(2月19日确诊)的陪护人员。

022年2月3日广东新增1例本土无症状感染者为云浮报告的9岁男童,系深圳病例传播链关联病例,在管控人员筛查中发现 。

022年2月22日广州新增1例境外输入关联本土无症状感染者 ,具体情况如下:感染者基本信息:男性,42岁,外国籍。关联情况:其10岁女儿于2月16日从韩国乘坐KE865航班入境 ,2月19日女儿确诊为新冠肺炎确诊病例。该男子作为女儿的陪护人,自2月17日起在集中隔离点照顾女儿 。

022年2月2日云浮罗定新增2例本土无症状感染者,均为已管控密接人员 ,活动轨迹及疫情情况如下:新增无症状感染者详情个案5基本信息:女,45岁。

广东新增本土确诊17例 、无症状感染者15例

〖壹〗、月10日0 - 24时,广东全省疫情情况如下:新增本土确诊病例:17例 ,分布城市及数量为广州2例,深圳2例,韶关1例 ,中山5例 ,江门2例,茂名5例,其中含3例无症状感染者转确诊病例(深圳1例 ,江门2例)。新增本土无症状感染者:15例,分布城市及数量为广州1例,深圳1例 ,佛山10例,东莞2例,茂名1例 。

〖贰〗、月10日0-24时 ,珠海新增本土新冠肺炎确诊病例17例,新增本土新冠病毒无症状感染者17例 。其中,社区筛查中发现16例 ,发热门诊主动就诊发现18例。另有2例已通报本土无症状感染者转确诊病例。详情如下:病例1:住香洲区拱北街道 。病例2-4:住香洲区南屏镇。病例5-6:住香洲区香湾街道。

〖叁〗 、月30日0-24时,广东省新增本土确诊病例25例,新增本土无症状感染者21例 。具体分布如下:本土确诊病例:广州:新增5例。深圳:新增20例。本土无症状感染者:深圳:新增17例 。东莞:新增1例。揭阳:新增3例。

〖肆〗、月11日0-24时 ,广东新增本土确诊病例16例 ,新增本土无症状感染者19例,多所高校加强封闭管理,多项考试确定推迟 。

〖伍〗、022年3月3日0-24时 ,广东新增本土确诊病例22例,均为深圳报告(含1例无症状感染者转确诊),新增本土无症状感染者6例(深圳1例 、东莞5例)。

〖陆〗、月9日0—24时 ,国家卫健委公布新增本土确诊病例65例,新增本土无症状感染者279例。具体数据及情况如下:新增本土确诊病例65例 分布地区:广东17例,安徽11例 ,内蒙古9例,山东9例,上海5例 ,甘肃5例,江苏3例,江西2例 ,陕西2例 ,浙江1例,福建1例 。

上一篇:曲阜疫情防控(曲阜疫情防控最新规定)
下一篇:刮花抗疫情(抗疫情化绘画)
相关文章