知贝网
  • 首页
  • 知贝新闻
  • 攻略播客
  • 影视解说
  • 历史图书
  • 手游科技
首页 手游科技
  • 【社区民警疫情期间,疫情期间社区民警先进事迹】

    【社区民警疫情期间,疫情期间社区民警先进事迹】

    手游科技 •2026-03-16

    【坚守在节日岗位】筑牢平安防线 〖壹〗、在国庆节日期间,黑龙江省公安厅机关众多民警坚守岗位,下沉社区抗疫,筑牢平安防线。民警杨玉辉:坚守绿色通道,为特殊群体服务 10月1日,是黑龙江省公安厅机关民警下...

    社区民警疫情期间
  • 山西夏县疫情(夏县疫情防控指挥部通告)

    山西夏县疫情(夏县疫情防控指挥部通告)

    手游科技 •2026-03-16

    夏县疫情防控中心电话? 〖壹〗、运城市夏县疫情防控询问电话:0359-8532264 服务时间:全天24小时。鉴于当前的疫情形势,建议广大市民近期非必要不前往中高风险地区或有本土病例报告的地区,如必须...

    山西夏县疫情
  • 【疫情真实图片,疫情真人图片素材】

    【疫情真实图片,疫情真人图片素材】

    手游科技 •2026-03-16

    印度当前疫情爆发实景纪实:新德里一家医院公开紧急求助 〖壹〗、印度当前疫情爆发实景纪实:新德里RATHI医院公开紧急求助 近日,印度新冠疫情持续肆虐,医疗系统面临巨大压力。在新德里,一家名为RATHI...

    疫情真实图片
  • 【探视权疫情,疫情期间探视权】

    【探视权疫情,疫情期间探视权】

    手游科技 •2026-03-16

    被刑事拘留后,多久可以进行家属探视? 刑事拘留后,家属通常无法立即探望,一般需等待3至5天,具体时间因个案情况而异。以下为详细说明:刑事拘留初期的程序性安排根据中国法律规定,被刑事拘留后24小时内,执...

    探视权疫情
  • 【纽约疫情期间华尔街,纽约人民抗议华尔街】

    【纽约疫情期间华尔街,纽约人民抗议华尔街】

    手游科技 •2026-03-16

    美联储理事被提名人Raskin:应重新审视华尔街的奖金规则 Sarah Bloom Raskin表示若提名确认,将乐于重新审视华尔街奖金全面限制规则,并致力于推动相关立法执行。以下是详细阐述:表态重新...

    纽约疫情期间华尔街
  • 【红岭花园疫情,红岭花园疫情最新情况】

    【红岭花园疫情,红岭花园疫情最新情况】

    手游科技 •2026-03-16

    从南昌西到红谷滩红岭花园三期 〖壹〗、南斯友好路以南、祥云大道以北、赣江南大道以西、昌樟高速以东合围区域(暂定)。从红谷滩红岭花园到红谷滩南大附中坐几号公交车比较近 022年学校发布公告,高中部自20...

    红岭花园疫情
  • 疫情感到故事(疫情的感人故事50)

    疫情感到故事(疫情的感人故事50)

    手游科技 •2026-03-16

    在抗击疫情中“战役”中,哪些人物的事迹让你感到温暖和感动?国家的哪些... 抗击“非典”的故事。2003年“非典”时,37岁的张继先就是江汉区专家组的成员,每一天的任务就是下到各个医院排查疑似者。从那...

    疫情感到故事
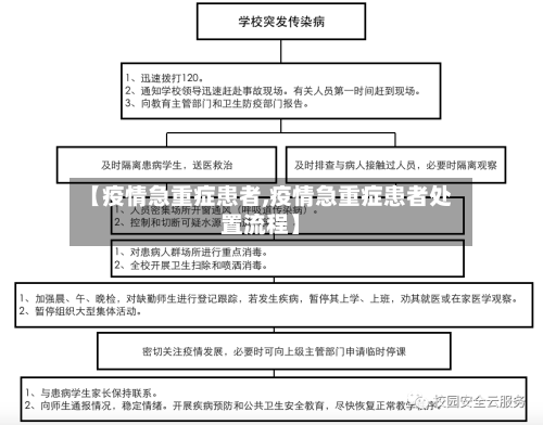
  • 【疫情急重症患者,疫情急重症患者处置流程】

    【疫情急重症患者,疫情急重症患者处置流程】

    手游科技 •2026-03-16

    河南:严禁以疫情防控为由拒接患者! 河南省卫健委发布《全力保障疫情期间群众紧急就医需求六项规定》,明确严禁以疫情防控为由拒接患者,要求医疗机构对急危重症及特殊患者先救治后筛查,不得因健康码异常、无核酸...

    疫情急重症患者
  • 华为疫情捐款多少/华为 疫情捐款

    华为疫情捐款多少/华为 疫情捐款

    手游科技 •2026-03-16

    曹德旺捐款都捐到哪里了 曹德旺放弃美国国籍,为祖国捐110亿,财产都给了不识字的发妻陈凤英,以下是对这一陈述的详细阐述:放弃美国国籍退回绿卡:曹德旺确实曾申请过美国绿卡,但后来选取退回。他在美国开厂,...

    华为疫情捐款多少
  • 【近7天疫情,近7天疫情数据】

    【近7天疫情,近7天疫情数据】

    手游科技 •2026-03-16

    石家庄“试验”失败,再次恢复全员核酸检测,这意味着什么? 有序恢复生产生活秩序 商场、超市、酒店、宾馆、药店、诊所、理发店、体育场、特色商业街区等与居民生活密切相关的服务行业严格实行防疫经理责任制,落...

    近7天疫情
  • 首页
  • 上一页
  • 9
  • 10
  • 11
  • 12
  • 13
  • 14
  • 15
  • 16
  • 17
  • 18
  • 下一页
  • 尾页

最近发表

  • 疫情后公司压力(疫情导致企业艰难)
  • 【战疫情殇情,战疫情词】
  • 【疫情复工扫码,疫情期间扫码登记通知】
  • 疫情爆发是什么/疫情爆发属于什么事件
  • 莆城县疫情(莆仙疫情)
  • 【盘锦1号疫情,盘锦疫情新动态】
  • 陆屋镇疫情(陆屋镇村委名称地图位置)
  • 工会在疫情中/工会组织在抗击疫情
  • 疫情防控幼师/疫情防控幼师工作总结
  • 【苏州最新疫情动态,苏州最新疫情动态实时】

热门文章

  • 疫情的退散(疫情退散的句子)2026-03-14
  • 【14个疫情国家,疫情每个国家情况】2026-03-14
  • 在疫情的句子/疫情期间的句子 表达疫情的句子2026-03-14
  • 【韩国九老疫情,韩国老太疫情】2026-03-14
  • 唐山栾县疫情/唐山栾县疫情最新情况2026-03-14
  • 疫情感染汇总(疫情感染病例)2026-03-14
  • 为疫情捐款通道(为疫区捐款)2026-03-14
  • 【徐州有疫情吗,徐州有疫情病例吗】2026-03-14

© 2026 知贝网 京ICP备1111040123号-1