知贝网
  • 首页
  • 知贝新闻
  • 攻略播客
  • 影视解说
  • 历史图书
  • 手游科技
首页 攻略播客
  • 【疫情五连降,疫情 5g】

    【疫情五连降,疫情 5g】

    攻略播客 •2026-03-15

    【三农动态】11月份猪价五连降, 〖壹〗、月份猪价下降的具体表现整体费用趋势:农业农村部发布的周监测数据显示,11月份以来猪肉费用止涨回落,16省市猪肉费用总指数连续两周环比下跌。11月15日,全国农...

    疫情五连降
  • 【因疫情失业了,因为疫情失业可以领失业金吗】

    【因疫情失业了,因为疫情失业可以领失业金吗】

    攻略播客 •2026-03-15

    因疫情失业,社保断缴怎么办? 社保断缴的补救措施 尽快入职新公司若企业裁员或倒闭,优先寻找新工作,并提前与新旧公司人事沟通社保缴纳时间。操作建议:确认上家公司在15号(或当月社保缴纳截止日)后离职,下...

    因疫情失业了
  • 金融事业抗疫情/金融抗疫先进事迹材料

    金融事业抗疫情/金融抗疫先进事迹材料

    攻略播客 •2026-03-15

    走近方舱医院里的领舞者——民生银行客户经理肖婷 〖壹〗、肖婷是民生银行集团金融事业部华中分部的客户经理,在武汉客厅方舱医院A5病区担任领舞者,带领病友跳健身舞,传递抗击疫情的信心。个人背景与病情发展...

    金融事业抗疫情
  • 国外流感疫情(国外流感疫情严重吗)

    国外流感疫情(国外流感疫情严重吗)

    攻略播客 •2026-03-15

    为什么香港现在流感(H3N2)疫情这么严重(至少死亡人数上来说是比较多... 香港流感疫情严重的原因H3N2病毒特性是核心因素。其抗原性漂移(小规模基因突变)和抗原性转移(基因组重大变化)导致病毒变异...

    国外流感疫情
  • 美国疫情4号/美国4日疫情

    美国疫情4号/美国4日疫情

    攻略播客 •2026-03-15

    美国罗斯福号航母近300船员确诊 美国海军“罗斯福号”航母截至美国东部时间4月8日上午已有286名船员确诊感染新冠肺炎,其中包括前舰长克洛泽尔。具体信息如下:事件背景“罗斯福号”航母在执行任务期间暴发...

    美国疫情4号
  • 温州疫情推迟开工/温州疫情推迟开工通知

    温州疫情推迟开工/温州疫情推迟开工通知

    攻略播客 •2026-03-15

    温州疫情娱乐场所什么时候复工 所以温州疫情娱乐场2022年8月24日复工。温州乐园将于2022年8月22日起恢复开放。根据温州市疫情防控工作相关要求,所有进入景区的人员除测温、扫“场码”外,同时需出示...

    温州疫情推迟开工
  • 发型师疫情/发型师ken

    发型师疫情/发型师ken

    攻略播客 •2026-03-15

    我是一名理发师,我到底该不该坚持下去! 〖壹〗、建议坚持下去。以下是具体分析:行业特性与成功案例的启示美业与医疗行业的共性:美业发型师与外科医生本质都是手艺人,二者在职业成长路径上存在诸多相似性。医生...

    发型师疫情
  • 疫情过后怎么补课(疫情下如何把上课时间补回来)

    疫情过后怎么补课(疫情下如何把上课时间补回来)

    攻略播客 •2026-03-15

    疫情过后,父母应该如何教育孩子? 〖壹〗、要利用自己的同理心,理解孩子的感受,让孩子感觉父母能够理解他。就像成年人节假日后离开父母也会有不舍和失落一样,孩子对于没有庇护的场所天生缺乏安全感。家长要耐心...

    疫情过后怎么补课
  • 青岛疫情新状况(青岛疫情新状况最新消息)

    青岛疫情新状况(青岛疫情新状况最新消息)

    攻略播客 •2026-03-15

    新冠又来了?青岛新增3例无症状感染者! 青岛新增3例无症状感染者属实,但当地已启动应急响应,疫情未扩散,风险等级未变,市民生活秩序未受显著影响。事件背景与通报情况青岛新增3例无症状感染者,均集中在同一...

    青岛疫情新状况
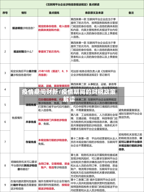
  • 疫情期间财新/疫情期间的财税政策解读

    疫情期间财新/疫情期间的财税政策解读

    攻略播客 •2026-03-15

    ICU主任亲述:一周20万,那个正在好转的新冠肺炎患者放弃治疗后离世了... 〖壹〗、彭志勇的抗疫经历与感悟彭志勇是武汉大学中南医院ICU主任,曾参与2003年SARS、2016年禽流感等重大疫情的救...

    疫情期间财新
  • 首页
  • 上一页
  • 14
  • 15
  • 16
  • 17
  • 18
  • 19
  • 20
  • 21
  • 22
  • 23
  • 下一页
  • 尾页

最近发表

  • 疫情知识展板(疫情防控知识宣传展板素材)
  • 抗击疫情校长讲话/防疫期间校长讲话稿
  • 【武汉疫情难控,武汉疫情控制得怎么样了】
  • 世界疫情的合作(疫情下的世界合作)
  • 【甘肃庆阳发现疫情,甘肃庆阳疫情确诊】
  • 【民警疫情战时典型,民警抗击疫情工作事迹】
  • 肺炎疫情上报规定/肺炎疫情防疫
  • 【这次疫情中英雄,此次疫情中的英雄人物视频】
  • 人们为疫情捐款(为疫情捐款怎么说比较好)
  • 【党员疫情报道,党员疫情报道怎么写】

热门文章

  • 疫情的退散(疫情退散的句子)2026-03-14
  • 【14个疫情国家,疫情每个国家情况】2026-03-14
  • 在疫情的句子/疫情期间的句子 表达疫情的句子2026-03-14
  • 【韩国九老疫情,韩国老太疫情】2026-03-14
  • 为疫情捐款通道(为疫区捐款)2026-03-14
  • 唐山栾县疫情/唐山栾县疫情最新情况2026-03-14
  • 疫情感染汇总(疫情感染病例)2026-03-14
  • 【徐州有疫情吗,徐州有疫情病例吗】2026-03-14

© 2026 知贝网 京ICP备1111040123号-1